AKSES DATA HDSS SLEMAN
HDSS Sleman mengumpulkan data kesehatan dan demografi di populasi Kabupaten Sleman sejak 2015 hingga saat ini. Data yang telah terkumpul selama 8 siklus pengumpulan data tersebut telah menghasilkan puluhan luaran bermanfaat dari mulai tugas akhir (skripsi, tesis, disertasi), publikasi ilmiah dalam berbagai jurnal bereputasi, hingga policy brief yang diserahkan kepada Pemerintah Kabupaten Sleman.
HDSS Sleman memastikan data yang digunakan untuk dianalisis telah melalui pengelolaan data yang baik sehingga menghasilkan data berkualitas. Komitmen menghasilkan data yang berkualitas tersebut diwujudkan dengan pengolahan cleaning data, penataan data, dan penyimpanan data yang didampingi oleh tenaga ahli.
Pengumpulan data HDSS Sleman yang dilakukan hampir setiap tahun memberikan kesempatan luas bagi civitas akademika untuk memanfaatkan data tersebut. Data HDSS Sleman dapat diakses dengan skema berikut:
Data Mikro (Data Sekunder)
Data mikro merupakan skema akses data dimana pengguna dapat menggunakan data yang telah dikumpulkan oleh HDSS Sleman dalam bentuk set data yang dianalisis secara mandiri. Pengguna bisa menentukan analisis data yang akan dilakukan menyesuaikan dengan modul atau variabel yang ada dalam koleksi data HDSS Sleman.
Sebelum melakukan permohonan data mikro, pengguna diharapkan telah memahami modul-modul yang dimiliki HDSS Sleman. Pengguna dapat menentukan variabel dan siklus pengambilan data ke berapa yang akan dipilih. Set data berisi variabel sesuai permohonan yang diajukan dan disepakati.
Manfaat Akses Data Mikro
- Efisiensi waktu, biaya, dan tenaga.
- Data HDSS Sleman terbukti dapat merepresentasikan populasi Kabupaten Sleman.
- Set data yang akan diterima merupakan data berkualitas yang diolah tenaga ahli.
- Data HDSS Sleman terdiri dari 2.933 variabel dengan lebih dari 140.000 observasi untuk dieksplorasi.
Ketentuan Umum Akses Data Mikro
- Data HDSS Sleman dapat digunakan oleh mahasiswa, peneliti, pemangku kepentingan, dan masyarakat umum.
- Pengguna yang menggunakan data mikro HDSS Sleman diharapkan dapat mempublikasikan hasil tulisannya ke jurnal.
Panduan Akses Data Mikro
1. Memastikan kebaruan topik penelitian
Pengguna harap mengecek terlebih dahulu hasil penggunaan data mikro dan penelitian masih berjalan untuk memastikan tidak ada duplikasi topik dengan melihat daftar penelitian sudah atau masih berjalan di HDSS Sleman.
2. Memahami modul kuesioner
Pengguna memahami koleksi/visualisasi data HDSS Sleman dengan mengecek katalog kuesioner dan codebook untuk menentukan variabel dan siklus yang akan digunakan dalam penelitian. Pengguna data mikro juga dapat memahami koleksi data HDSS dengan mengunjungi hasil pemanfaatan data HDSS Sleman yang sudah disediakan.
3. Mempersiapkan berkas permohonan
Pengguna harap menyiapkan berkas dokumen yang akan diunggah:
| No | Dokumen | Keterangan | Format |
| 1 | Scan kartu identitas (KTP/SIM/lainnya) | Mengunggah kartu identitas pengguna data | pdf/jpeg/png maksimal 1MB |
| 2 | Proposal penelitian | – | pdf maksimal 10 MB |
| 3 | Daftar variabel yang diminta | unduh template dokumen | xls/xlsx maksimal 10 MB |
| 4 | Surat pernyataan penggunaan dan penerimaan data mikro | Data diri diisi pengguna data (mahasiswa/peneliti utama yang menggunakan data HDSS Sleman) | doc/docx maksimal 10 MB |
4. Mengisi formulir dan mengunggah dokumen permohonan
Pengisian formulir dan pengunggahan dokumen melalui tautan berikut:
5. Melakukan pembayaran penggunaan data mikro
Besaran jumlah pembayaran yang harus dilakukan dapat diketahui pemohon setelah mendapat konfirmasi formulir dan dokumen permohonan yang diunggah. Adapun besaran akses data mikro bervariasi berdasarkan latar belakang jenjang pendidikan sebagai berikut:
| No | Jenjang Pendidikan | Biaya | Keterangan |
| 1 | S1 | Rp1.000.000* |
|
| 2 | S2 | Rp3.000.000* |
|
| 3 | S3 | Rp4.500.000* |
|
Keterangan:
*biaya tergantung jumlah variabel dan observasi,
**jumlah variabel dan observasi dapat disesuaikan dengan kebutuhan pemohon.
6. Pembuatan set data
Set data akan dibuat setelah pemohon menyerahkan bukti pembayaran.
7. Menerima set data
Pemohon akan menerima set data melalui portal data yang disediakan tim HDSS Sleman.
Harap diperhatikan
- Satu tim dengan judul yang sama cukup mengisi satu formulir permohonan.
- Satu peneliti atau satu tim peneliti bisa mengajukan lebih dari satu rencana penelitian.
- Permohonan akan diproses oleh tim HDSS Sleman setelah berkas yang diterima lengkap.
- Estimasi waktu pembuatan set data tergantung dari banyaknya jumlah permohonan data sekunder yang masuk ke HDSS Sleman.
- Informasi lebih lanjut dapat ditanyakan melalui kontak HDSS Sleman.
Data Agregat (Summary Data)
Data agregat (Summary data) merupakan skema akses data dimana pengguna dapat menggunakan data agregat yang dibutuhkan untuk keperluan pendahuluan penelitian atau menentukan topik penelitian. Data agregat yang bisa diminta adalah yang tidak terdapat dalam visualisasi data HDSS Sleman. Pengguna data agregat perlu menentukan kode variabel dan definisi operasional variabel yang dibutuhkan sebelum mengajukan permohonan.
Manfaat Data Agregat
- Data HDSS Sleman terbukti dapat merepresentasikan populasi Kabupaten Sleman.
- Data agregat yang akan diterima merupakan data berkualitas yang diolah tenaga ahli.
Ketentuan Umum Data Agregat
- Pemohon harus mempersiapkan kode variabel yang akan digunakan dan definisi operasional variabel yang dibutuhkan.
- Data agregat yang dapat diminta adalah yang tidak dalam visualisasi data HDSS Sleman.
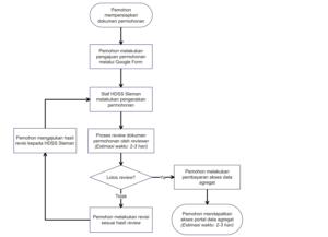
Panduan Akses Data Agregat
1. Memastikan data agregat
Pengguna harap mengecek terlebih dahulu visualisasi data, apakah data yang dibutuhkan telah tersedia atau belum.
2. Memahami modul kuesioner
Pengguna memahami koleksi data dengan mengecek katalog kuesioner dan codebook untuk menentukan kode variabel dan siklus yang akan digunakan dalam data agregat.
3. Mempersiapkan berkas permohonan
Pengguna harap menyiapkan berkas dokumen yang akan di unggah:
| No | Dokumen | Keterangan | Format |
| 1 | Scan kartu identitas (KTP/SIM/lainnya) |
| pdf/jpeg/png maksimal 1MB |
| 2 | Proposal penelitian | Proposal sederhana yang menjelaskan penggunaan data agregat | pdf maksimal 10 MB |
| 3 | Daftar data agregat yang diminta | Unduh template dokumen | xls/xlsx maksimal 10 MB |
| 4 | Surat pernyataan penggunaan dan penerimaan data agregat | unduh template dokumen | doc/docx maksimal 10 MB |
4. Mengisi formulir dan mengunggah dokumen permohonan
Pengisian formulir dan pengunggahan dokumen melalui tautan berikut:
5. Melakukan pembayaran penggunaan data agregat
Besaran jumlah pembayaran menyesuaikan dengan kompleksitas data agregat yang diajukan pemohon (lama waktu pengerjaan pembuatan data agregat) Biaya pembuatan data agregat mulai dari Rp220.000 /hari.
6. Pembuatan data agregat
Data agregat akan dibuat setelah pemohon menyerahkan bukti pembayaran.
7. Menerima set data
Pemohon akan menerima data agregat melalui portal data yang disediakan tim HDSS Sleman.



